作者:小编 日期:2024-07-10 点击数:
随着科技的不断进步以及人们对建筑功能需求的日益提升,智能化技术在建筑领域的应用越来越广泛。将建筑物的结构、系统、服务和管理根据用户的需求进行最优化组合,进而为用户提供一个高效、舒适、便利的人性化建筑环境,发展智能建筑已成为新的趋势。
2015年发布的GB50314-2015《智能建筑设计标准》(以下简称“《标准》”)作为强制性国家标准,旨在规范智能建筑的设计要素和基本要求,确保智能建筑的设计质量和功能实现。

近期,住建部又发布了关于《智能建筑设计标准(局部修订征求意见稿)》(以下简称“《征求意见稿》”)公开征求意见的通知。

《标准》和《征求意见稿》中都对图书馆、档案馆、博物馆(以下简称“三馆”)的智能化系统工程设计做出了明确要求,提供了三馆智能化设计的思路和指导框架,也为数字图书馆、数字档案馆、数字博物馆的建设提供先进的物理基础和技术条件。对此,本文将根据最新版的《征求意见稿》介绍和比较三馆在智能建筑设计要求方面的内容和差异。
《征求意见稿》介绍了建筑物智能化系统工程设计的基本规定、系统设计以及对各种类型建筑智能化系统的设计要求。

其中智能化系统工程的系统设计是该标准的核心内容,这些设计要素介绍了多个关键系统的建设要求,旨在确保智能建筑的全面性和系统性。并且,《征求意见稿》以此设计要素为基础进一步规定了各类建筑智能化系统的配置要求,即不同建筑类型、不同建筑等级的建筑物在智能化系统建设中,信息化应用、智能化集成平台、信息设施系统、建筑设备管理系统、公共安全系统和机房工程等智能化系统组成项的应配置、宜配置和可配置情况。为智能建筑的设计提供了全面的指导和规范,有助于推动智能建筑的健康、快速发展。
《征求意见稿》依据JGJ 38《图书馆建筑设计规范》的分类对公共图书馆、高等学校图书馆、科学研究图书馆及专门图书馆的智能化系统配置要求做出规定。其中,高等学校图书馆和公共图书馆的智能化系统建设要求较高。图书馆智能化系统配置表如下:

《征求意见稿》依据JGJ 25《档案馆建筑设计规范》将档案馆分为特级、甲级、乙级三个等级,对不同等级档案馆的智能化系统配置要求做出规定。其中,特级档案馆的智能化系统建设要求较高。档案馆智能化系统配置表如下:

《征求意见稿》依据JGJ 66《博物馆建筑设计规范》中按博物馆建筑面积规模的分类,对大型博物馆、中型博物馆和小型博物馆的智能化系统配置要求做出规定。其中,大型博物馆的智能化系统建设要求较高。博物馆智能化系统配置表如下:

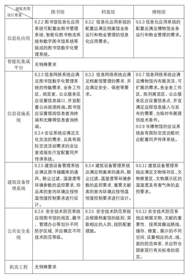
由于三馆的功能定位、藏品种类、服务对象和管理目标等方面都存在一定差异,即使是配置同一系统或功能,在进行智能化系统设计时,也需要根据各自的使用要求,进行有针对性的系统设计和配置。为此,《征求意见稿》除提供智能化系统配置表外,还对部分设计要素进行了具体的说明。笔者就此对三馆涉及同一设计要素的条文说明进行了列举比较,详见下表。

主要满足图书馆业务运行和物业管理的需求,包括但不限于图书的借阅、归还、预订等功能的自动化管理,以及读者的信息查询和推荐服务等。
需要满足档案馆业务运行和物业管理的需求,但更侧重于对档案的安全、保密管理,确保档案的完整性和真实性。
需要满足博物馆建筑业务运行和物业管理的需求,特别强调对文物和展品的展示、查阅、陈列、学研等应用需求相适应。
需要满足图书阅览和借阅的需求,九游体育各业务区域均需设置信息端口,方便读者查询和借阅图书。此外,图书馆还需要设置借阅信息查询终端和无障碍信息查询终端,以提供便捷的服务。
重点在于满足档案馆管理的需求,并特别强调系统的安全性和保密性,确保档案信息的安全传输和存储。
需要满足博物馆内布展的灵活性和可扩展性需求,同时需要满足博物馆管理人员远程及异地访问授权服务器的需要。此外,博物馆的各业务区域和公众服务区也应设置信息点,以满足远程信息接入与发布的需要。
主要关注图书储藏库的通风、除尘过滤、温湿度等环境参数的监控,确保图书的保存环境稳定。
根据图书馆的阅览、藏书、管理办公等区域划分不同防护等级,确保图书馆的安全运行。
不仅需要符合国家现行标准,而且在博物馆的主要出入口和需控制人流密度的场所,还应设置客流分析系统,以更好地管理人流和确保安全。
会议系统应满足文化交流的需求,具有国际交流活动的会议室或报告厅还需配置同声传译系统。
由于档案馆的特殊性质,其信息化应用系统和信息网络系统需要特别关注信息的保密性和安全性。
博物馆的公共服务系统配置较为丰富,包括触摸屏、多媒体播放屏、语音导览等设备,以提升观众的参观体验。
三馆在智能化发展方面有着相似的需求和挑战,它们都需要借助系列技术手段,提升服务效率和质量,满足用户多样化的需求。在智能化系统工程设计中,三馆有着共性的需求,如信息设施的完善、管理系统的智能化等,同时又需要体现各自的特点:图书馆作为收藏、借阅和管理图书资料的重要场所,其智能化系统设计侧重于提高图书资料的管理效率、借阅服务的便捷性以及读者使用的舒适度;档案馆作为保存和管理档案资料的场所,其智能化设计更注重于档案的安全保护、管理流程的规范化和信息化;博物馆作为展示历史文化、艺术品等珍贵文物的场所,其智能化设计则强调展示效果的提升、文物保护的加强以及观众体验的改善。
数字罗塞塔计划公众号致力于作为中立的第三方客观公正地表达自己对于档案信息化领域的看法和观点。真理越辩越明,我们也衷心欢迎越来越多的人投身到档案数字资源管理和保存这一领域的研究中来并发表真知灼见,共同为人类文明的传承而努力奋斗!
特别声明:以上内容(如有图片或视频亦包括在内)为自媒体平台“网易号”用户上传并发布,本平台仅提供信息存储服务。
惊魂未定!飙到70°C直接断电,上海一小区多人被困电梯,有人用力扒门才爬出
蔡正元承认从破防到疯狂是北京有地位高的人请我吃烤鸭
保存社会记忆、传承人类文明!致力于成为全国领先的档案“两化”新媒体平台。
与中坚力量共成长,2024建信信托艺术大奖评委会特别奖获奖艺术家凌海鹏
16岁亚马尔欧洲杯破门后豪言要夺冠,晒洗澡照致敬梅西,球迷:天才的传承!小罗背起梅西,梅西给亚马尔洗澡
瓦尔基里 AL125 四热管风冷散热器上架:1.54 英寸屏幕,139 元起
PowerA 战龙 Pro 无线手柄上架:可升降霍尔摇杆、多域 RGB 灯效
Arc System Works宣布制作《双截龙》3D横版新作 2025年推出
荣耀Magic Vs3跑分出炉:搭载骁龙8 Gen2 售价杀入7000元内
无开孔屏幕+卫星通信!努比亚Z60S Pro来了:新品发布会定档7月23日
跑分超238万安卓第一!Redmi K70至尊版搭载天玑9300+处理器